数据库管理 Navicat Premium 15.x 破解版激活步骤教程

数据库管理 Navicat Premium 15.x 破解版激活步骤教程 - 项目资源网
数据库管理 Navicat Premium 15.x 破解版激活步骤教程
此内容为付费资源,请付费后查看
9.9积分
付费资源
已售 15

1. 安装 Navicat Premium,安装完成之后切记先不要运行。

2. 打开注册机。

3. 点击注册机右上角蓝色文字的按钮“Patch”。

数据库管理 Navicat Premium 15.x 破解版激活步骤教程

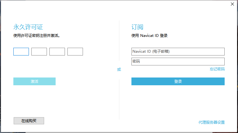
4. 注册机不关闭,打开 Navicat Premium,点击按钮“注册”进入填写永久许可证界面。

数据库管理 Navicat Premium 15.x 破解版激活步骤教程

数据库管理 Navicat Premium 15.x 破解版激活步骤教程

5. 点击注册机右侧中部绿色文字的按钮“Generate”,会自动填写永久许可证密钥。

数据库管理 Navicat Premium 15.x 破解版激活步骤教程

6. 点击 Navicat Premium 永久许可证界面的按钮“激活”,会提示“因为激活服务器暂时不可使用……”,然后点击按钮“手动激活”进入手动激活界面。

数据库管理 Navicat Premium 15.x 破解版激活步骤教程

数据库管理 Navicat Premium 15.x 破解版激活步骤教程

7. 复制“请求码”,粘贴到注册机的“Request Code”文本框里(就是最大的白色背景的那个文本框)。

数据库管理 Navicat Premium 15.x 破解版激活步骤教程

8. 点击注册机左下角绿色的按钮“Generate”,会生成激活码并自动填写,最后点击按钮“激活”即可。

数据库管理 Navicat Premium 15.x 破解版激活步骤教程

数据库管理 Navicat Premium 15.x 破解版激活步骤教程

数据库管理 Navicat Premium 15.x 破解版激活步骤教程

特别提示

激活时,记得检查系统 hots 文件是否可写,否则可能导致注册机报错。

© 版权声明
THE END
喜欢就支持一下吧
点赞488 分享
评论 抢沙发
头像
欢迎您留下宝贵的见解!
提交
头像

昵称

取消
昵称表情代码图片

    暂无评论内容